Nature has evolved a stunning array of biosensors for detecting the physical world.
A single E. coli cell, for example, can precisely sense chemical gradients and “swim” toward or away from them. Some bird species, including robins and warblers, can see magnetic fields using cryptochrome proteins embedded in their eyes to guide them during their annual migration. Bogong moths use photons from distant stars as a compass while soaring 1,000 kilometers across southeast Australia. In other words, organisms can sense not only tastes and smells, but also individual molecules, magnetic fields, and infrared or ultraviolet light.
Humans have long used other creatures’ senses to aid and extend our own, too. As far back as 1,000 BCE, humans employed pigeons to carry messages across cities and kingdoms, taking advantage of their remarkable homing instinct. Dogs’ superior sense of smell is often used to sniff out disease, truffles, contraband, and explosives. And today, the city of Poznań, in Poland, uses just eight mussels to monitor their water quality.1
But increasingly, over the last quarter century, scientists have not only used entire organisms to sense the natural world, but have also taken particular genes from those organisms and adapted them into molecular biosensors. Just as a smoke detector has a sensor that detects particles in the air and a buzzer that then alerts us, all human-made biosensors have two basic components.

The first is the sensor itself — an enzyme, antibody, or engineered cell — that physically recognizes a target, whether a pollutant, virus, or rise in temperature. The second is the transducer, which converts that recognition event into a signal we can perceive, such as a glowing light.
Although bioengineers have adapted hundreds of biosensors from nature, they have been less successful in making better transducers.2 Nearly every biosensor today still relies on a narrow set of outputs (aka “reporters”), such as green fluorescent protein (GFP), luciferase, or colorful pigments. Most transducers can only be seen from close up with a direct line of sight, usually using a microscope. And almost all man-made reporters fail to work inside the body or at a distance. This is because visible light does not penetrate solid materials, such as human skin, and easily “blends in” with other photons in the environment.3
Recently, however, bioengineers have developed transducers that transcend such limitations. To make biosensors that work inside the body, scientists have discovered genetically encoded transducers that can be measured using ultrasound or even MRI machines. And for a recent paper in Nature Biotechnology, scientists have reported — for the first time — a new type of transducer that can even be seen from up to 90 meters away using “hyperspectral” cameras mounted to drones. This new technology makes it feasible to monitor individual molecules, as sensed by engineered bacteria, across entire ecosystems.
Hyperspectral Photos
The first hyperspectral cameras were developed in the early 1980s by NASA scientists, who wanted to capture information about Earth, including mineral deposits and ocean algal blooms, from the air. Unlike conventional cameras, which record just three bands of light (red, green, blue), hyperspectral cameras split incoming light into hundreds of narrow spectral bands, including ultraviolet and near-infrared wavelengths.
Because each type of molecule absorbs and reflects light in a distinct way, the camera can be mounted onto satellites and used to record a full spectrum for every pixel on the ground. In plants, for example, these cameras can quantify shifts in chlorophyll levels because those molecules strongly absorb light in the blue and red regions. For soils, the spectra contain characteristic dips and peaks that correspond to moisture levels.
But the idea that these same cameras could be used to detect bacteria required a leap of imagination. It first came to Chris Voigt, professor of biological engineering at MIT, while touring a military facility, where soldiers explained how hyperspectral drones were being used to spot plastic objects from the sky. Foreign militaries sometimes hide explosives or sensors inside plastic casings and disguise them as rocks, but because real rocks reflect light differently than plastic dupes, hyperspectral cameras can distinguish between them.
If the military can distinguish plastic from rock, Voigt wondered, why not microbes from soil?
The work to answer this question fell to Yonatan Chemla and Itai Levin, a postdoctoral fellow and graduate student in Voigt’s laboratory. Their first challenge was to find molecules that cells make that could produce a distinctive hyperspectral fingerprint visible from a distance. So the duo began by searching through hundreds of thousands of metabolites listed in scientific databases, finding that only about 100 have any recorded absorption spectra.
Upon realizing that we don’t understand how the overwhelming majority of biomolecules reflect light, Chemla and Levin decided to investigate themselves. They bought a hyperspectral camera and a large number of purified molecules from online chemical suppliers — such as indigo and porphyrins — and started testing them in the laboratory. They sprayed these molecules onto soils or rocks, took pictures, and then tried to work out which ones produced a clear signal against background noise.

The duo also used computational tools to identify candidate molecules that might act as hyperspectral reporters. Together with collaborators at MIT, they ran quantum chemistry simulations on a selection of 20,000 metabolites to predict how each one would respond to light. These simulations calculated which wavelengths of light each chemical would absorb, and how strong those peaks would be.4 After running these computational tests, Chemla and Levin filtered this list down to a few hundred with unusual peaks or that absorbed light in parts of the spectrum where biology is usually quiet, especially near-infrared wavelengths.
Finally, they considered which of these molecules would be easiest and most efficient for a microbe to make, favoring ones that could be made by slightly altering natural pathways or requiring the addition of only a few recombinant genes. Since microbes can have very different metabolisms, they also weighed which hosts would be the best for each possible molecule. After this winnowing process, they ended up with just two: biliverdin IXα made by Pseudomonas putida, and bacteriochlorophyll a made by Rhodocyclus gelatinosus.
Biliverdin IXα is a green pigment that naturally forms when heme, the molecule carrying oxygen in red blood cells, is broken down and recycled. To make it in P. putida, the team only needed to add two enzymes. Bacteriochlorophyll a, on the other hand, is a photosynthetic pigment found in purple bacteria.5 R. gelatinosus is itself a purple bacterium, meaning that all the team needed to do was amend its existing genome to produce much larger quantities of bacteriochlorophyll a.
With these two engineered microbial strains in hand, the researchers traveled to Fort Devens in Massachusetts — alongside two undergraduate students, Anna Johnson and Yueyang Fan — and sprayed the cells onto little patches of soil. They flew a hyperspectral drone overhead and took pictures of one acre, or about 4,000 square meters, across the entire military facility. Using a hyperspectral detection algorithm that separated the molecular signal from background “noise” of soil and dirt, Chemla and Levin could clearly identify the engineered microbes from up to 90 meters away.6
Alas, the cells were layered on top of sand, in direct line of sight to the camera. But in many cases, the things we want to sense — like explosives or pathogens invading plant roots — are hidden underground. Chemla is now searching for volatile molecules that diffuse upward through the soil and into the air, creating a spectral signature that a camera can detect from high above (possibly even from outer space.)

Environmental Release
Despite this scientific breakthrough, it will be difficult to move these biosensors into the real world. Researchers have been testing engineered microbes in field trials for the last four decades, but few have been commercialized.
Field trials for genetically-engineered microbes peaked in the early 1990s but have fallen off since then, mainly due to increased regulations and mixed field trial results. In the late 1980s, engineered Agrobacterium radiobacter K1026 was approved in both Australia and the U.S. to fight crown gall disease in trees. (The microbe outcompetes disease-causing bacteria, killing them.)
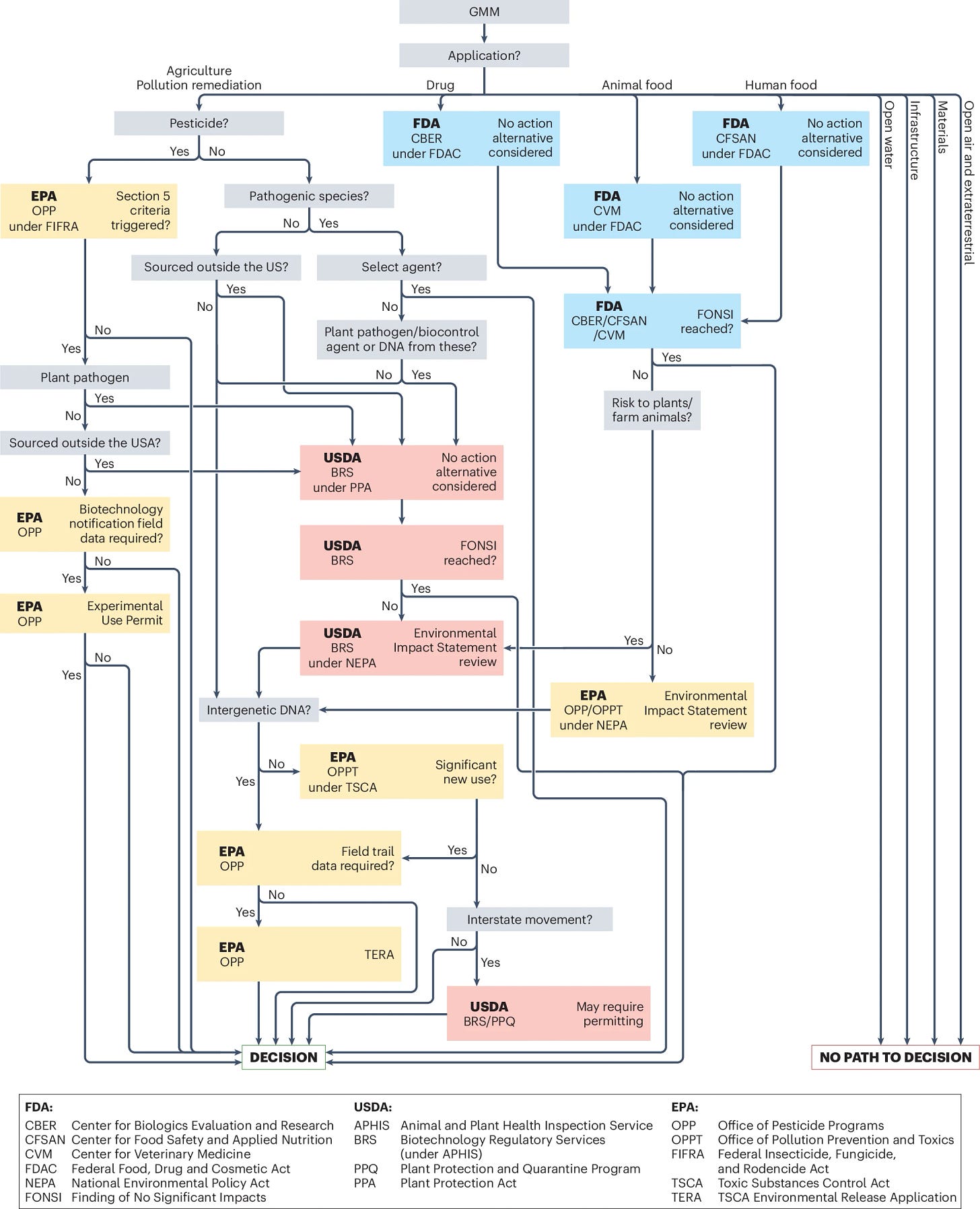
But getting approval to release a microbe into the wild, without containment, can be incredibly arduous. The regulatory pathway is divided across the EPA, USDA, and FDA. Each agency has jurisdiction depending on the intended use; pesticides fall to the EPA, other agricultural products go to the USDA, and ingestible microbes fall under the province of the FDA. Anything that does not easily fit into these categories, including environmental biosensors, is lumped under the EPA’s Toxic Substances Control Act, or TSCA.

The TSCA regulates genetically engineered microbes based on their method of engineering, rather than the product itself. This practice is outdated and should be revised, Chemla says. Any microbe containing DNA from another genus — say, moving a gene from Escherichia coli into Pseudomonas putida — is flagged by the TSCA and unlikely to get approval, even if researchers can prove that the product is safe. More than 200 TSCA submissions were filed between 1987 and 2018, but none of those submissions have led to a commercialized product.
There are ways to skirt these regulations, though. Pivot Bio sells genetically-engineered microbes that colonize plant roots and convert atmospheric nitrogen (N₂) into ammonia (NH₃), a chemical form that plants can use. This reduces the amount of fertilizer needed for a field, thus decreasing the leaching of fertilizer byproducts into water.7
Pivot Bio sidestepped some regulatory hurdles by avoiding the transfer of genes from one species to another; they simply remodeled their organism’s existing genome. The company still must get USDA approval to ship its product across state lines, but that is a simpler and less insurmountable regulatory hurdle.
In the case of hyperspectral reporters, there may be similar ways to circumvent the most onerous regulations. Even in this study, the R. gelatinosus strain engineered to make bacteriochlorophyll a did not have any DNA from foreign microbes. It could, in principle, sidestep the TSCA regulations. A startup called Fieldstone Bio has spun out from the Voigt laboratory with the goal of commercializing this hyperspectral technology.
Regardless, the barrier to commercializing these biosensors is not scientific feasibility but rather a patchwork of rules written long before anyone imagined microbes capable of broadcasting messages into space.
Still, it’s promising to see that synthetic biology is moving past its reliance on visible light toward a broader range of transducers that let us measure biology in places once thought inaccessible, from the molecules inside a tumor to antibiotic resistance genes hidden in soil. The challenge ahead is not discovering what cells can sense, but engineering more reliable ways for them to communicate those impressions back to us.
Niko McCarty is a founding editor of Asimov Press.
Thanks to Xander Balwit and Ella Watkins-Dulaney for reading drafts of this.
Cite: McCarty, Niko. “Seeing Microbes from the Sky.” Asimov Press (2025). https://doi.org/10.62211/23jr-64kt
These mussels are used as natural biosensors because they filter large amounts of water and quickly react to pollutants. When they sense harmful chemicals, heavy metals, or sudden changes in water quality, they clamp their shells shut to protect themselves. When they close, a piece of metal hot glued to their shell completes a circuit which alerts the city to check their water system.
The synthetic biology community borrows many terms from computer science and electrical engineering. In electrical engineering, a transducer is a part that converts what a sensor has detected into electrical signals. A biological transducer is any sort of read out that signals what a biosensor has detected.
Visible wavelengths of light only penetrate about one millimeter into the body, for example. There is a tissue transparency window between 800 and 950 nanometers, though, in which light penetrates about a centimeter.
They used three databases, called BKMS, MetaCyc, and Rhea.
Bacteriochlorophyll a absorbs infrared light with a wavelength of 860 nanometers.
The camera could see the microbes provided there were at least 4 million cells per square centimeter of sand. This is quite a large number of cells, though, as a square centimeter of human skin has between 100 thousand and one million cells. A single gram of soil usually contains hundreds of millions of microbes.
The Haber-Bosch process, used to make ammonia, also accounts for between 1-2 percent of all global CO2 emissions.



